Данные рекомендации получены на основе анализа и компьютерной обработки таблиц Общемашиностроительных нормативов по данному виду обработки, а также с использованием рекомендаций зарубежных фирм-производителей инструмента.
Рекомендации относятся к симметричному встречному фрезерованию стали и чугуна для диаметра фрезы D, установленным в соответствии с шириной фрезерования В по приближенной зависимости: D=2,8.В0,87, мм.
Режимы фрезерования устанавливаются из условия работы по стали с охлаждением эмульсией и при работе по чугуну без охлаждения.
Подача на зуб может быть установлена по зависимости:

где t- глубина резания, мм
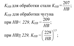
HB – твердость обрабатываемого материала.
Значания Сs, Xs,n приведены в таблице 1.
Таблица 1.
Обрабатываемый материал
Сs
Xs
n
Сталь
93
0,22
1,2
Чугун
6,3
0,22
0,62
Скорость резания устанавливается по зависимости:

Значения Сv, Xv, y приведены в таблице 2.
Таблица 2.
Обрабатываемый материал
Сv
Xv
y
Сталь
153
0,28
0,36
Чугун
185
0,49
0,27
K1 – поправочный коэффициент, характеризующий свойства обрабатываемого материала K1=KM.KHB
KM- для обработки стали определяется по таблице 3; KM для обработки чугуна = 1,0
Таблица 3.
Группа стали
KM
Автоматная
1,1
Углеродистая
1,0
Хромистая, никелевая, хромоникелевая
0,9
Марганцовистая, хромомарганцовистая, хромокремнивая, хромованадиевая, хромомолибденовая, хромокремнемолибденовая, хромоникелевольфрамовая, хромоникелеванадиевая
0,85
Хромокремнемарганцовистая, хромомолибденованадиевая, хромомолибденоалюминиевая
0,8
Инструментальная углеродистая
0,8
Инструментальная хромистая
0,7
Инструментальная быстрорежущая
0,6
Высоколегированная нержавеющая
0,5
К2 – характеризует состояние обрабатываемой поверхности и определяется по таблице 4.
Таблица 4.
Обрабатываемый материал
Состояние поверхности
Без корки
С очищенной коркой
С неочищенной коркой
Сталь
1,0
0,93
0,80
Чугун
1,0
0.93
0,65
К3 – характеризует инструментальный материал и определяется по таблице 5.
Таблица 5.
Обрабатываемый материал
Т15К10
Т14К8
Т15К6
ВК10-ОМ
ВК8В
ВК8
ВК4, ВК6
ВК3М, ВК6М
Сталь
0,65
0,8
1,0
-
-
-
-
-
Чугун
-
-
-
0,7
0,8
1,0
1,2
1,32
К4 – характеризует выбранную стойкость фрезы:
при работе по стали
Нормативный период стойкости составляет 90 мин.

При использовании оборудования со ступенчатым регулированием параметров режима резания частоту вращения шпинделя n рекомендуется округлять в меньшую сторону, а скорость подачи в большую.
Даниленко Б.Д.
Кафедра «Инструментальная техника и технологии»
МГТУ им.Н.Э.Баумана
Литература:
Общемашиностроительные нормативы режимов резания фрезами торцевыми с механическим креплением СМП.НИИМАШ, М: 1978г., 57 с.
"

